Exploration Rover

Web-controlled rover that detects and decodes four signals types: ultrasound (UART name), infrared (age via pulse frequency), radio (AM), and magnetic polarity — to classify lizard props in an arena.

See Gallery

Overview

Project Goals
  • Build a drivable base and iterate to a complete sensing rover.
  • Detect & decode Ultrasound, IR, Radio, Magnetics reliably.
  • Serve a simple control UI (Wi-Fi) to drive and request readings.
  • Classify lizards (name + species) and log results on the web page.
Role
  • Project manager: I organised the team thoughout the project, deploying organisational tools such as agile development, teamwork fostering, team overlaping and other (gantt charts, miro...)
  • Ultrasonic sensor lead
  • Outside mechanical design: I fully designed the case, eyes and tale of the rover, while ensuring the condition (weight < 500g) was met.
Key Specs
MCU
Adafruit Metro M0 Express + Wi-Fi shield
Comms
Web UI (HTTP GET/POST), JSON responses
Sensors
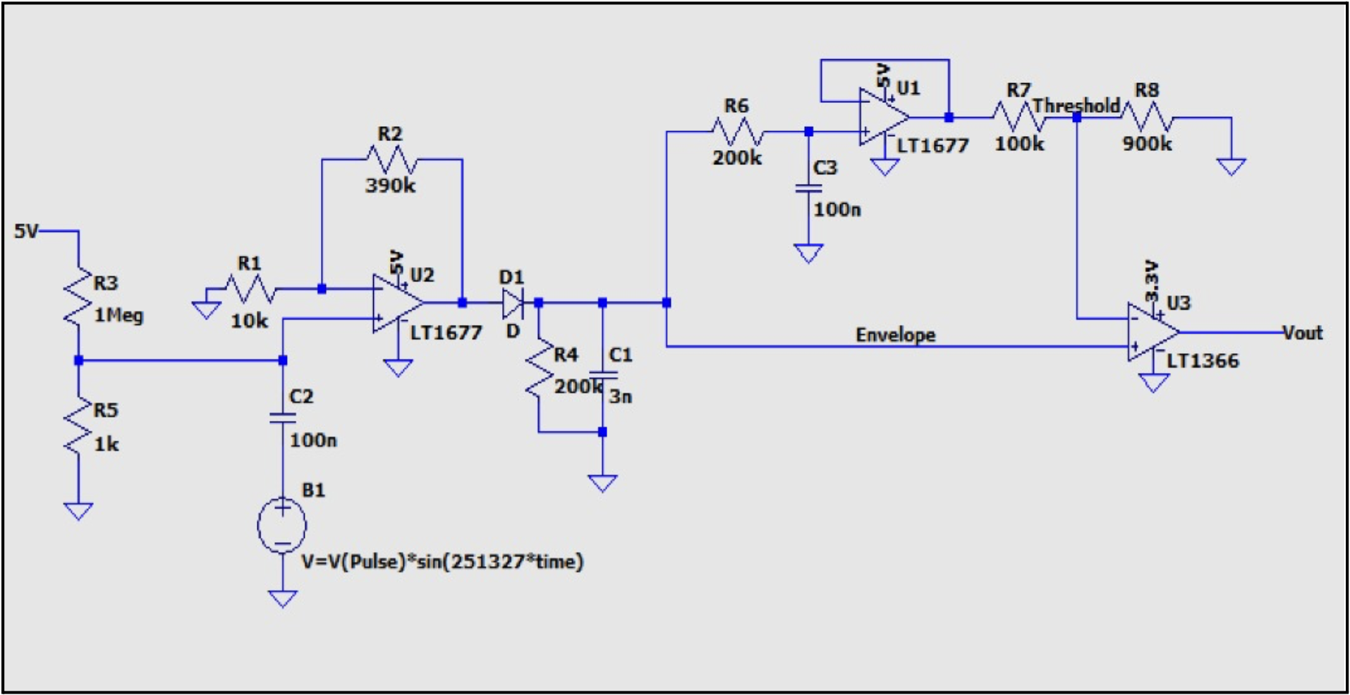
Ultrasonic (40 kHz ASK→UART), IR (130–1000 Hz), AM Radio (≈89 kHz), Hall (polarity)
Analog Front-Ends
MCP6022 op-amps, envelope detectors, filters, comparators
Drive
Two-wheel DC, H-bridge PWM; auto-stop safety

Demo Videos

Driving, sensing, and decoding demos.

Notes - Outcome

Control & Webpage
  • My dedicated implementation of management and organisational methods allowed us to be ahead of schedule
  • Our Rover was one of the 5/30 rovers to perform the demonstration task with 100% accuracy. correct identification of all lizards on time.
  • In addition it was the only Rover to have a custom and stylised creative design, while still meeting the weight limit.